搜索
5A级社会组织
全国四好商会
主页
跳至主内容区域
首页
关于我们
电力协会
电力科协
资讯中心
协会公告
科协公告
协会新闻
科协新闻
行业新闻
政策法规
监管动态
人才服务
通知公告
在线报名
专项提升
证书查询
特种作业操作证
职业技能等级证书
线上课堂
平台1
平台2
行业服务
职称申报
技能竞赛
信用建设
行业自律
工程管理
质量管理
专家队伍
电力创新
企业保险
安全生产
会员服务
入会申请
资质指南
会员列表
会员风采
会员资讯
经营管理培训
人资证照管理系统
合作交流
科技创新
科技服务
电力科普
党群建设
中央精神
党建工作
群团工作
新闻宣传
中国电力企业管理杂志
皖电快讯
皖电之家
安徽电力工程企业名录
分支机构
发电分会
新能源与储能分会
售电与综合能源服务分会
服务机构
专家委员会
法律工作委员会
安徽省电力行业人民调解委员会
公益活动
下载中心
常用资料
视频中心
科技创新
科技服务
电力科协
科协简介
领导集体
科协章程
联系我们
协会制度
服务机构
专家委员会
法律工作委员会
法律漫谈
3·15电力消费维权
成员名单
律师简介
安徽省电力行业人民调解委员会
成员名单
知识问答
案例分享
报名须知
新闻宣传
皖电快讯
中国电力企业管理杂志
皖电之家
安徽电力工程企业名录
部门职责
资讯中心
科协公告
协会公告
协会新闻
科协新闻
行业新闻
政策法规
监管动态
培训服务
培训中心简介
特种作业报名
特种作业培训
开班/考试通知
在线学习特种作业“高压电工”新证
安全员/质检员报名
安全员(新证)报名须知
质检员(新证)报名须知
安全员/质检员(续期)报名须知
证书领取
“特种作业操作证”查询
“特种作业操作证”领证须知
“安全员/质检员”领证须知
公益活动
会员服务
会员列表
会长单位
副会长单位
监事长单位
副监事长单位
监事单位
常务理事单位
理事单位
分会副会长
会员单位
会员风采
会长单位
副会长单位
监事长单位
副监事长单位
监事单位
常务理事单位
理事单位
会员单位
资质指南
承装、修、试
资质标准
表单模板
注意事项
会员资讯
入会申请
经营管理培训
人资证照管理系统
合作交流
行业服务
安全生产
职称申报
省工商联职称申报
2024年
2024年申报通知
2024年评审结果
2024年专继教育
2023年
2023年申报通知
2023年评审结果
2023年专继教育
2022年
2022年申报通知
2022年评审结果
2022年专继教育
2021年
2021年申报通知
2021年评审结果
2021年专继教育
2020年
2020年申报通知
2020年评审结果
2020年专继教育
2019年
2019年职称政策
2019年申报通知
2019年评审结果
2019年专继教育
2018年
2018年职称政策
2018年申报通知
2018年评审结果
2017年
2017年职称政策
2017年申报通知
2017年评审结果
2017年专继教育
2016年
2016年职称政策
2016年申报通知
2016年评审结果
2016年专继教育
国网人才评价中心职称申报
2026
2026-申报通知
2026-专继教育
2025
2025-申报通知
2025-评审结果
2025-专继教育
2024
2024-申报通知
2024-评审结果
2023年
2023年-申报通知
2023年-评审结果
2022年
2022年-申报通知
2022年-评审结果
2021年
2021年-申报通知
2021年-评审结果
2020 年
2020年-申报通知
2020年-评审结果
2019 年
2019年-职称政策
2019年-申报通知
2019年-评审结果
2018 年
2018年-职称政策
2018年-申报通知
2018年-评审结果
2017 年
2017年-职称政策
2017年-评审结果
技能竞赛
2025
2025通知文件
2024
2024通知文件
2024集训文件
2024成绩通报
2022
2022通知文件
2022成绩通报
2020
2020成绩通报
2020通知文件
2020集训文件
2021
2021成绩通报
2021通知文件
2021集训文件
2023
2023通知文件
2022成绩通报
2023成绩通报
2019
2019通知文件
2019成绩通报
2018
2018通知文件
2018成绩通报
2018竞赛集锦
2017
2017通知文件
2017成绩通报
2017竞赛集锦
2016
2016通知文件
2016成绩通报
2016竞赛集锦
信用建设
信用政策
信用评级
黑名单(联合惩戒黑名单)
质量管理
政策标准
QC小组
质量动态
行业自律
行规行约
投诉举报
工程管理
招投标信息
双优评选
评选标准
评选结果
专家队伍
管理办法
专家分类
专家活动
电力创新
企业保险
党群建设
群团工作
中央精神
党建工作
默认分类
常务理事单位
通知公告
协会通知
“特种作业操作证”遗失后补发须知
会长、副会长单位
培训指南
安全员、质检员(新证)报名须知
会员企业
培训通知
决策部署
事件回顾
大事要闻
大家谈
案例分析
下载中心
常用资料
专业技术职称评审
安全员-质检员培训资料
承装(修、试)电力设施许可事项
培训学习资料
视频中心
分支机构
售电与综合能源服务分会
行业信息
发电分会
组织机构
政策法规
火电
水电
新能源
行业信息
火电
水电
安全生产标准化评审等级查询
技术信息
新能源与储能分会
组织机构
政策法规
交易信息
年度交易
行业动态
首页
»
行业服务
»
职称申报
»
国网人才评价中心职称申报
»
2026
»
2026-申报通知
»
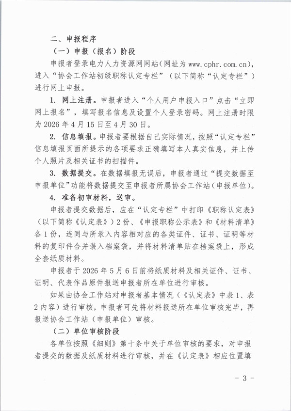
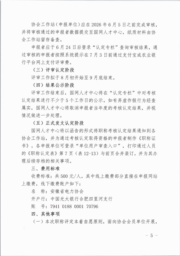
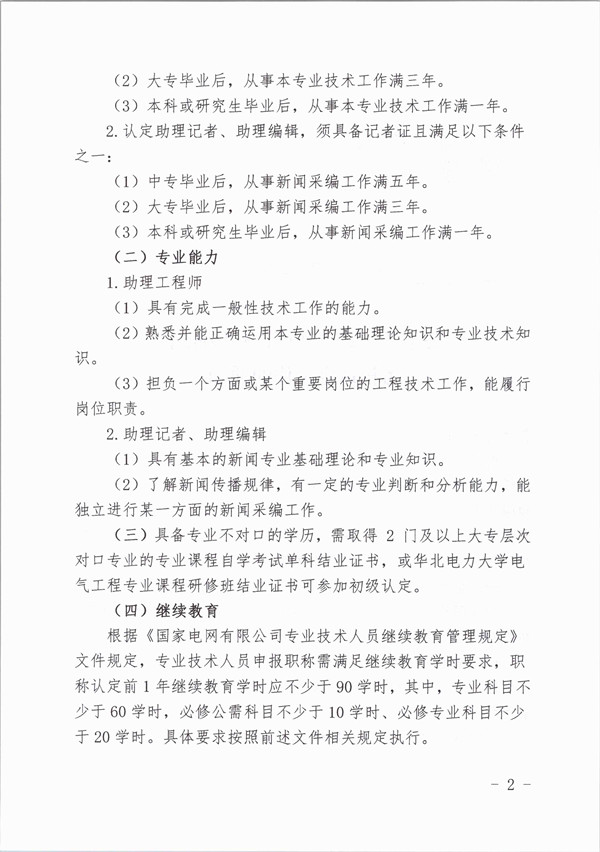
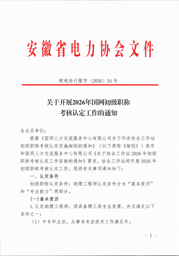
关于开展2026年国网初级职称考核认定工作的通知
关于开展2026年国网初级职称考核认定工作的通知
编辑:协会秘书处
浏览:3,647 次
发表日期:2026年4月14日
上一篇:
关于举办电力新能源配电网工程概预算专题培训班的通知
下一篇:
关于开展2026年国网中、高级职称评定工作安排的通知